您正在使用IE浏览器,为了获得更好的浏览体验,请升级到最新版Edge浏览器或者安装Chrome内核浏览器获得最佳浏览体验。 查看详情 / 关闭提示

X

更换或升级浏览器以获得最佳体验。

当前浏览器版本过低,可能会有安全风险且无法正常显示。建议您升级或使用其他浏览器。

若您当前使用的浏览器为QQ浏览器或者360浏览器仍出现该提示,请切换至极速模式。

便民地图

两江政策

您当前的位置: 首页> 政务公开> 法定主动公开内容> 预算/决算 > 事业单位

[索 引 号]
/2025-00084
[ 主题分类 ]
财政
[ 体裁分类 ]
财政预算、决算
[ 发布机构 ]
两江新区财政局(国资局)
[ 发字文号 ]
[ 标  题 ]
重庆两江新区创新服务中心2025年单位预算情况说明
[ 成文日期 ]
2025-04-27
[ 发布日期 ]
2025-04-27
[ 有 效 性 ]

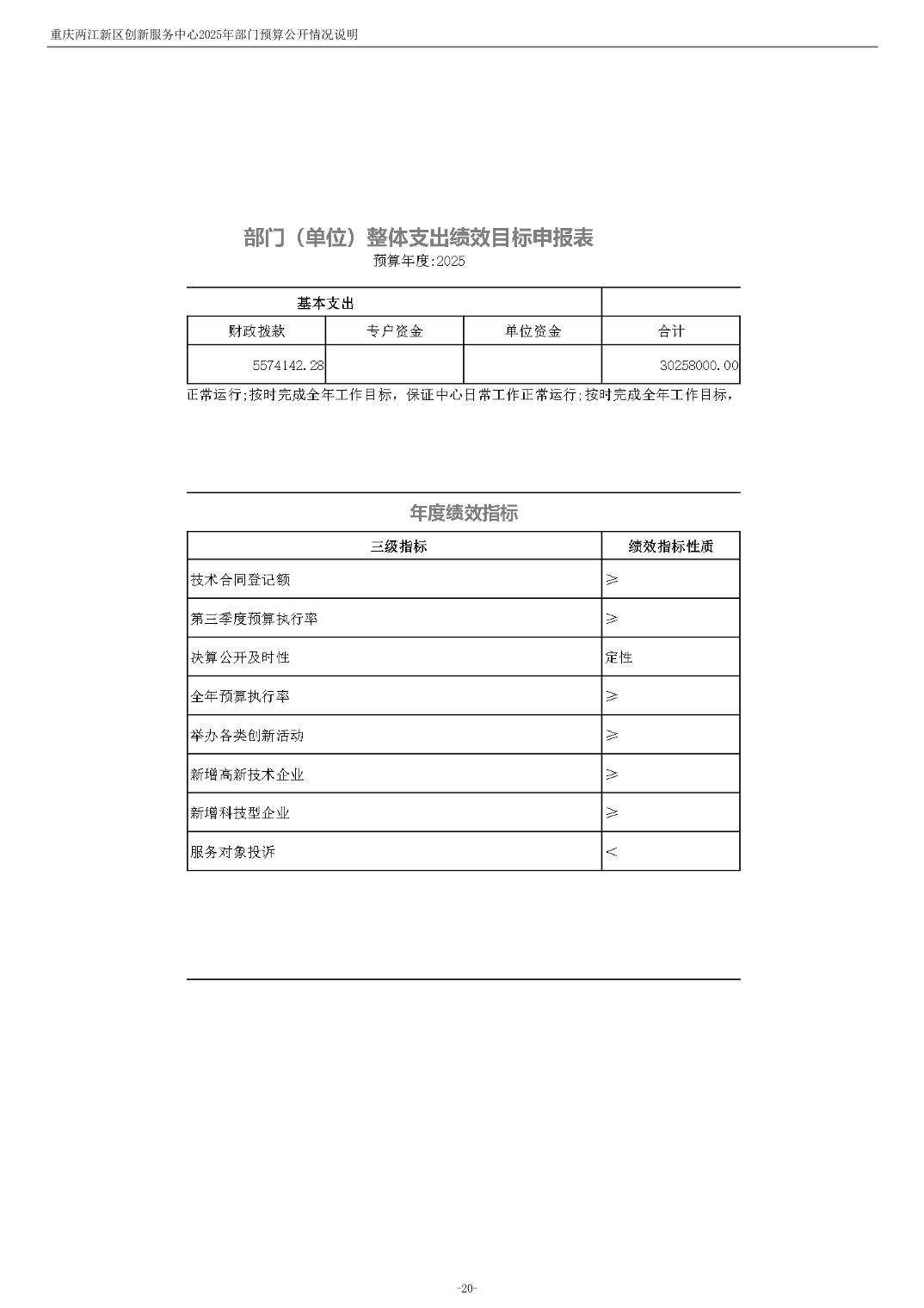
重庆两江新区创新服务中心2025年单位预算情况说明

字号:
分享:
打印:


分享到微信朋友圈
×

打开微信,点击底部的“发现”, 使用“扫一扫”即可将网页分享至朋友圈。

扫一扫在手机打开当前页